MCP漫游(二):深入服务端
本文最后更新于:几秒前
MCP漫游(二):深入服务端
上文对MCP有了个整体的理解,本文将深入探讨MCP Server, 并照着示例实现一个简单的MCP Server。
一、初探MCP Server

MCP Servers: Lightweight programs that each expose specific capabilities through the standardized Model Context Protocol
MCP 服务器:通过标准化的模型上下文协议暴露特定功能的轻量级程序
– MCP官网
二、Goose
我们之前使用cursor演示了MCP的一些应用,但是cursor只有agent模式可以使用,每用一次都会消耗一次高级模型额度,claude desktop由于某些原因,使用难度更大。
那有没有其他更友好一些的MCP Client呢?有的。MCP Client功能支持矩阵中列出了20多个客户端,其中很多客户端支持自定义LLM api,降低了MCP的使用门槛,可以根据自己熟悉的或喜欢的去体验。我们先来看一下Goose,然后基于Goose来体验MCP Server。

1. 安装
Goose 是一个开源的人工智能助手,通过自动化编码任务来加速你的软件开发,macOS、Linux和Windows WSL都可以运行Goose CLI,macOS也支持桌面端Goose Desktop。
- 安装Goose CLI
1 | |
或者
- 安装Goose Desktop(macOS)
1 | |
或者直接下载客户端:Goose Desktop macOS Sillcon
2. 配置大模型
以桌面版举例,安装好之后打开,我们就可以来配置自定义大模型。

众所周知,大模型providers中没有自己期望的话,都可以往OpenAI中配置😶🌫️,我这里使用了阿里云百炼,配置如下:
百炼中支持的模型还是比较多的,而且大部分都有100万的免费token额度,还是比较良心的。
3. 选择模型
配置好provider后,就可以选择模型了,不是所有的模型都支持MCP,需要模型具有Function Calling能力,伯克利函数调用排行榜中可以作为我们选择模型的参考,通义千问中支持Function Calling的模型可以参考:通义千问Function Calling。这里我使用了qwen-plus。
4. 管理Extensions(即MCP Server)
Goose Desktop中提供了Extensions管理功能,可以方便地管理。Settings -> Extensions中我们可以看到已经启用了几个默认的插件, 点击Broswe可以浏览更多。

5. 使用
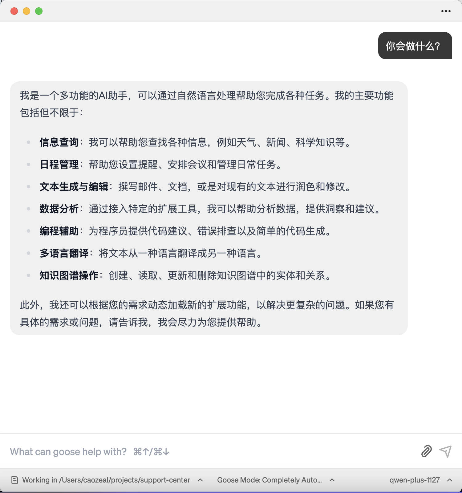
我们照例,问一句:“你会做什么?”

嗯,听起来会的还挺多。
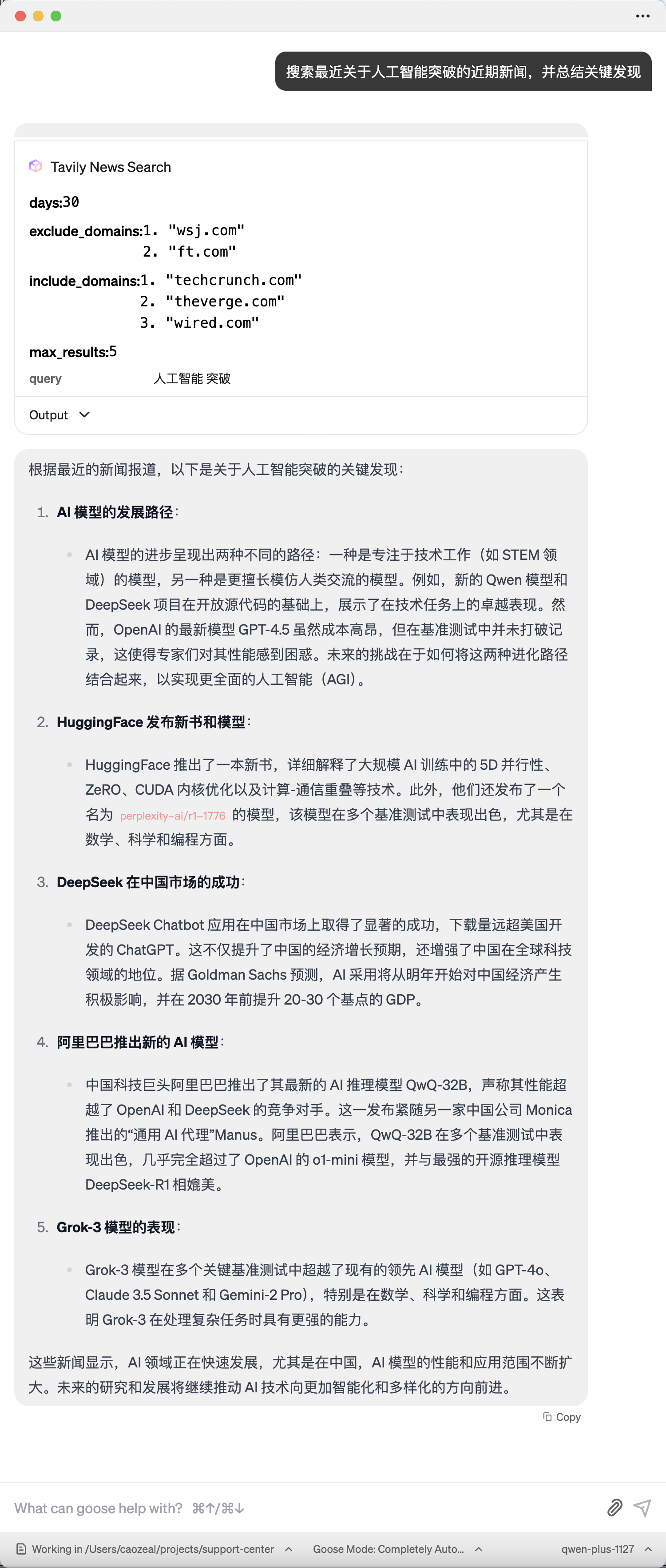
- 搜索最近关于人工智能突破的近期新闻,并总结关键发现

成功搜索并总结关键发现,顺便夸了一下中国。
接下来,我们尝试按照示例编写一个简单的MCP Server,并通过Goose Desktop来体验它。
三、让大鹅飞
官网示例地址:https://modelcontextprotocol.io/quickstart/server
MCP Server可以提供三种主要类型的功能:Resources、Tools、Prompts。这次我们跟着教程开发一个Tools – 一个简单的获取天气的MCP Server。
教程里可以选择Python, Node, Java,这里我们选择Python。
1. 准备环境
首先是安装uv,我们上文已经安装了uv,这里就不再赘述了。然后初始化项目:
1 | |
2. 实现MCP Server
实现代码就不一一赘述,按照官网示例中编写即可,可以看到几个关键点:
- 初始化了一个FastMCP server
1 | |
- 定义了该server具体的工具:
get_weather和get_weather_forecast
1 | |
3. 工作流程
当你发送了一个问题,MCP实际做了这些:
- 客户端将你的问题和可能使用的工具发送给大模型
- 大模型分析你的问题,并决定使用哪个工具
- 客户端通过 MCP 服务器执行所选的工具(或工具集)
- 执行结果被发送回大模型
- 大模型获取结果后,整理总结返回

4. 体验
我们将我们的MCP Server添加到Goose Desktop中,选择Add Custom Extension,依次添加配置即可。Command填写uv --directory /ParentFolder/weather run weather.py即可

让我们来试一下:
- 北京的天气怎么样?

代码中调用的是(https://api.weather.gov – 美国国家气象局)的API,看来无法查询北京,不过可以看到,大模型成功选择并调用Tool,北京被成功解析成了经纬度。让我们来试试纽约
- 纽约的天气怎么样?

哈,这次成功了,并按照要求返回了纽约的天气预报,这次Goose完全可以扮演我们的穿衣建议助手了。

四、最后
通过这次体验,我们发现MCP Server的实现并不复杂,只需要定义好工具,并实现具体的处理逻辑即可。Goose Desktop的体验也非常不错,可以方便地管理Extensions,并提供了丰富的功能。大家感兴趣的话强烈建议尝试一下。
(不过话说回来, 带上工具后的请求,消耗的token也是如流水一般,三句简单的提问,干出了10万+的token,体验的时候一定要多多注意自己的账单~)